九游官网入口:重磅!2025年中国及31省市轻食行业政策汇总及解读(全)
中国轻食行业政策演变历经四个阶段:2016年前以国家战略引导,奠定健康饮食基调;2017-2018年地方政策落地,明确减盐等量化指标;2019-2023年政策细化,聚焦食品标识与餐饮标准,推动行业规范化;2024年至今则全面推进体重管理,构建全链条体系,强化产业规范与监管。
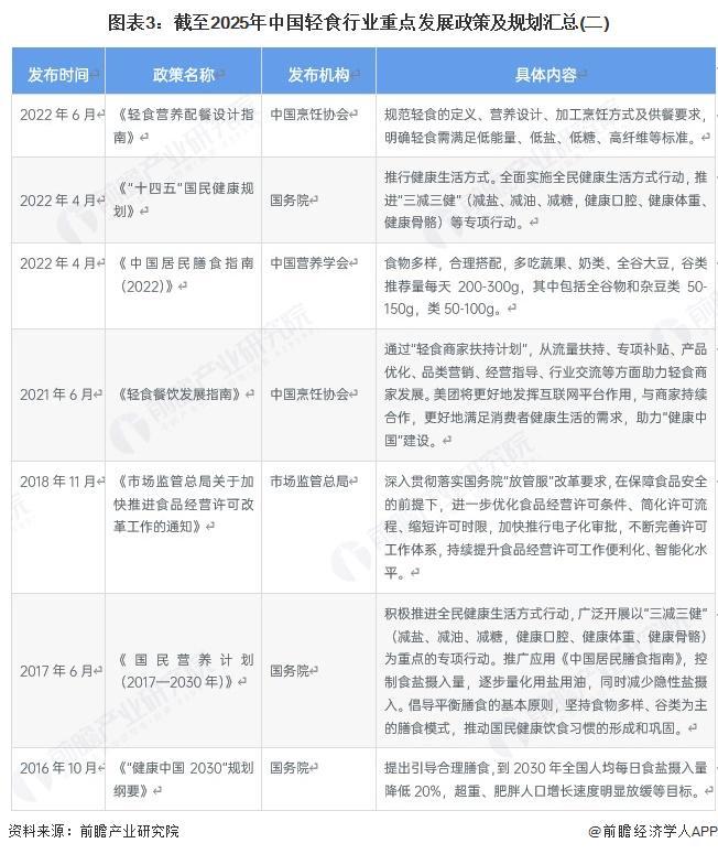
自2016年《“健康中国2030”规划纲要》起,国家持续出台政策推动健康饮食,围绕“三减三健”、合理膳食、体重管理等核心,明确食物搭配、热量控制、营养摄入等要求,2021-2022年中国烹饪协会规范轻食标准并扶持商家,2025年进一步通过专项方案和指导意见支持轻食等新业态,同时优化食品经营许可流程,全方位助力轻食行业发展。
2022年6月2日,中国烹饪协会发布《轻食营养配餐设计指南》,明确了轻食的定义与内涵,并对其营养设计、加工烹饪方式和供餐等进行指导,进一步规范产品特征描述。
国家卫生健康委印发了国内首部肥胖多学科诊疗的权威指南—《肥胖症诊疗指南(2024年版)》,指南特别提出了医学减重膳食,医学减重膳食是为了满足肥胖症患者的基本能量需求和减重需求而采取的调整营养素比例的膳食方式,主要包括限能量饮食、高蛋白饮食、轻断食模式、低碳水化合物饮食、低脂饮食、代餐饮食等方式。
国家级政策从三方面影响轻食行业:一是明确标准规范,推动行业向标准化、专业化发展;二是提供补贴、认证等支持,降低企业成本并吸引更多参与者;三是通过主题宣传提升公众认知,拉动消费需求,助力行业规模扩张。
从各省市的轻食发展规划来看,各省份多通过出台国民营养计划、健康餐饮及 “体重管理年” 等政策,聚焦 “减盐、减油、减糖”,明确摄入量目标,倡导健康饮食与体重管理,推进营养健康餐饮场所建设,规范食品标识,助力轻食产业发展。
更多本行业研究分析详见前瞻产业研究院《中国健康服务行业市场前瞻与投资战略规划分析报告》
同时前瞻产业研究院还提供产业新赛道研究、投资可行性研究、产业规划、园区规划、产业招商、产业图谱、产业大数据、智慧招商系统、行业地位证明、IPO咨询/募投可研、专精特新小巨人申报、十五五规划等解决方案。如需转载引用本篇文章内容,请注明资料来源(前瞻产业研究院)。
更多深度行业分析尽在【前瞻经济学人APP】,还可以与500+经济学家/资深行业研究员交流互动。更多企业数据、企业资讯、企业发展情况尽在【企查猫APP】,性价比最高功能最全的企业查询平台。九游官网app九游官网app

上一篇
