九游体育:【前瞻分析】2025年中国轻食行业区域竞争及上市企业对比分析
发布时间:2025-10-30 19:14 浏览次数:次 作者:小编
九游官网app从中国轻食产业链企业区域分布情况来看,轻食产业链相关企业的分布地点多集中于经济较发达、消费市场活跃及产业链配套完善的地区,且涵盖境内外多地资本市场上市主体。
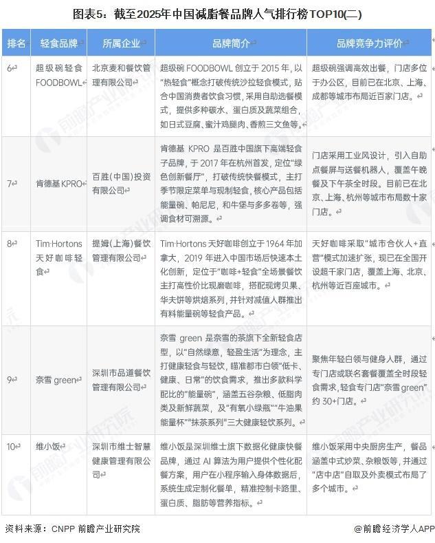
入榜《2025年CNPP减脂餐十大品牌榜中榜名录》的有:wagas、gaga鲜语、超能鹿战队、沙拉拉轻食、无谷轻食、超级碗轻食FOODBOWL、肯德基KPRO、Tim Hortons天好咖啡轻食、奈雪green、维小饭。
成立时间上,农夫山泉(1996年)成立最早,奈雪的茶(2014年)成立最晚;注册资本方面,桃李面包以159971.9155最高,KEEP以248万元最低;营收方面,农夫山泉2024年以428.96亿元居首,百合股份8.01亿元最低。整体来看,各企业在成立时间、资本规模及营收规模上均存在明显差异。
图表6:截至2025年中国轻食上市企业基本信息对比(单位:万元,亿元,人)
轻食上市企业轻食销售渠道各有侧重,奈雪的茶、良品铺子、康比特、西麦食品实现线上线下均衡布局,桃李面包、农夫山泉以线下渠道为主,三只松鼠、百合股份、KEEP 则以线上渠道为核心。
更多本行业研究分析详见前瞻产业研究院《中国餐饮连锁行业商业模式与发展趋势分析报告》

上一篇
