预见2025:《2025年中国轻食行业全景图谱》(附市场现状、竞争格局和发展趋势等)
轻食主要指低糖、低脂、低盐且富含高纤维、营养素密度高的食物。根据产品的类别划分轻食被分为六类:主食类轻食、零食类轻食、代餐类轻食、饮品类轻食、烘焙类轻食和乳制类轻食等。
根据食材类别,轻食被分为:包括蔬果类轻食、谷物类轻食、肉及海鲜类轻食、奶及奶制品轻食和大豆及坚果类轻食等。
轻食产业的上游为包装、设备及原材料,具体包括餐具餐盒等包装耗材、冷鲜和烹饪等设备供应以及蔬果肉类等食品原材料;中游为轻食产品供应,包括主食类轻食、零食类轻食、代餐类轻食、饮品类轻食、烘焙类轻食等;轻食下游销售渠道主要有:电商、外卖平台、自有门店和超市等。
轻食产业的上游为包装、设备及原材料供应商主要包括:富岭股份、南王科技海容冷链银都股份宏辉果蔬圣农发展福成股份等;中游轻食跨赛道供应商主要包括:奈雪的茶三只松鼠良品铺子等;中游轻食品牌供应商主要包括:袋鼠先生、薄荷健康、暴肌独角兽、鲨鱼菲特等。
轻食概念于2013年正式进入中国市场,自此逐步走进大众视野,开启了国内消费者对这一新兴行业的认知与了解进程。2015至2017年,轻食行业迎来资本集中布局的关键阶段,大量资本的持续涌入为行业注入强劲动力,推动其实现规模化、快速化发展。然而,2018至2019年,受行业整体发展模式不成熟、市场规范尚未完善等因素影响,轻食行业进入深度洗牌周期,前期投入的资本加速撤离,行业发展节奏随之放缓。进入2020年及以后,我国轻食行业再度迎来发展热潮:一方面,供给端的轻食企业数量呈现爆发式增长,市场供给能力大幅提升;另一方面,疫情的发生与持续深刻改变了消费者的饮食观念和习惯,健康化、轻量化的饮食需求显著上升。在供需两端的双重推动下,轻食行业获得了以往难以企及的关注度,行业发展迈入新阶段。
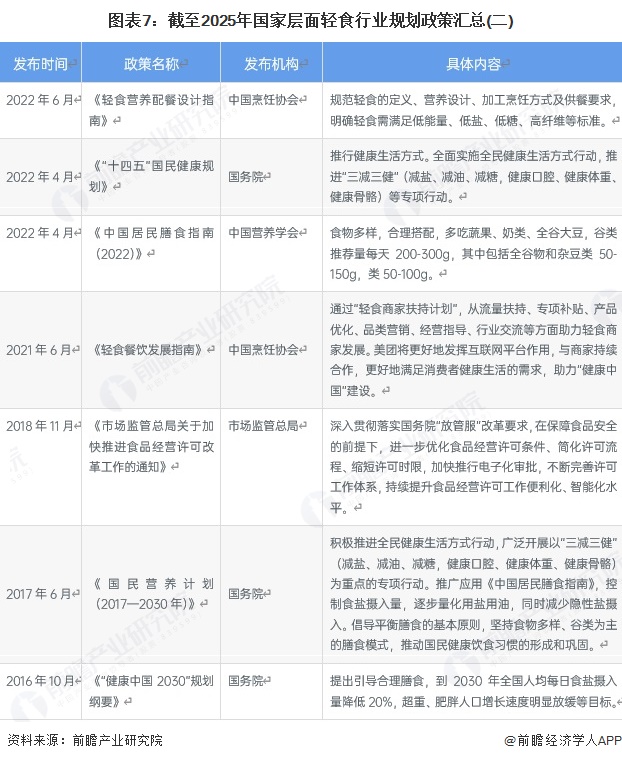
自2016年《“健康中国2030”规划纲要》起,国家持续出台政策推动健康饮食,围绕“三减三健”、合理膳食、体重管理等核心,明确食物搭配、热量控制、营养摄入等要求,2021-2022年中国烹饪协会规范轻食标准并扶持商家,2025年进一步通过专项方案和指导意见支持轻食等新业态,同时优化食品经营许可流程,全方位助力轻食行业发展。
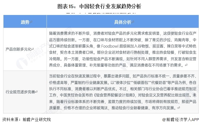
轻食概念逐渐泛化,不再特指某种食物,而是具有均衡、健康、简单属性的各类食品与饮食方式。2023年国内轻食市场规模超过1600亿元人民币,初步统计2024年中国轻食市场规模约1760亿元。
2021年,中国轻食相关餐饮企业成立数量高达4905家,达历年之最。此后,轻食行业进入理性发展阶段,2024年成立数量为3738家。
2022-2024年中国轻食行业产品线糖饮食始终深受消费者青睐,2024年0糖饮食在轻食行业产品线%,其次为低糖饮食占比约35%。
结合所汇总中国轻食行业公开融资事件情况来看,目前中国轻食行业融资轮次主要集中在A轮及以前,反映出行业内初创企业较多,资本更倾向于在早期布局潜力项目。
截至2025年8月中国轻食行业品牌门店数量排行TOP5品牌包括:谨食健身营养餐、沙野轻食、蔓味轻食、超能鹿战队以及食野SAYYEAH创意轻食。
从中国轻食产业链企业区域分布情况来看,轻食产业链相关企业的分布地点多集中于经济较发达、消费市场活跃及产业链配套完善的地区,且涵盖境内外多地资本市场上市主体。
在政策导向与市场需求的双重推动下,轻食市场规模正稳步增长。国家对健康生活方式的大力倡导,如《“健康中国2030”规划纲要》的发布,以及“体重管理年”三年行动的实施,为轻食行业发展营造了良好政策环境。与此同时,消费者健康意识的提升促使其对健康食品的需求日益增长。前瞻初步统计2030年中国轻食市场规模或将超3000亿元。
更多本行业研究分析详见前瞻产业研究院《中国餐饮行业发展前景与投资预测分析报告》
同时前瞻产业研究院还提供产业新赛道研究投资可行性研究产业规划园区规划产业招商产业图谱产业大数据智慧招商系统行业地位证明IPO咨询/募投可研专精特新小巨人申报十五五规划等解决方案。如需转载引用本篇文章内容,请注明资料来源(前瞻产业研究院)。
更多深度行业分析尽在【前瞻经济学人APP】,还可以与500+经济学家/资深行业研究员交流互动。更多企业数据、企业资讯、企业发展情况尽在【企查猫APP】,性价比最高功能最全的企业查询平台。
报告主要分析了国际餐饮行业发展现状;中国餐饮行业发展现状;中国正餐、快餐、火锅、休闲等细分餐饮市场发展状况;中国重点城市餐饮行业发展状况;国内外知名餐饮企业经...
如在招股说明书、公司年度报告中引用本篇文章数据,请联系前瞻产业研究院,联系电话:。
前瞻产业研究院中国产业咨询领导者,专业提供产业规划、产业申报、产业升级转型、产业园区规划、可行性报告等领域解决方案,扫一扫关注。
【行业深度】洞察2025:中国轻食行业竞争格局及市场份额(附市场集中度、企业竞争力等)
收藏!2024年中国大气污染防治设备企业大数据全景图谱(附企业数量、企业竞争、企业投融资等)
收藏!《2025年全球玉米深加工行业技术全景图谱》(附专利申请情况、专利竞争和专利趋势等)九游官网app

上一篇
